
国家电投集团河南电力有限公司(简称“河南公司”)是国家电力投资集团有限公司(简称“集团公司”)最早设立的省域分公司、华中区域最大的成员单位、河南省域发展统筹牵头单位。河南公司主营业务涵盖煤电、气电、风电、光伏、热力、电站服务和综合智慧能源、三网融合等新兴产业领域。
根据集团公司“2035一流战略”,结合河南公司工作及项目前期业务需要,面向集团公司系统内外公开招聘人才,热烈欢迎各类人才加盟。
一、招聘原则
公开公正、竞争择优;德才兼备、选贤用能,人岗相适。
二、招聘岗位

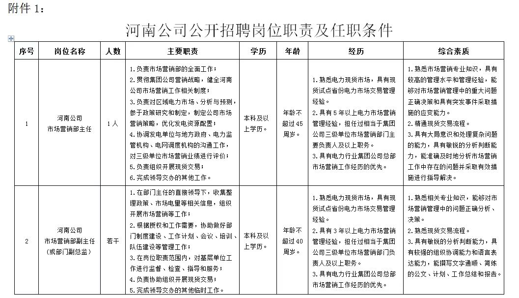
三、岗位职责及任职条件
(一)基本条件
1.坚持以习近平新时代中国特色社会主义思想为指导,牢固树立“四个意识”,坚定“四个自信”,做到“两个维护”,坚决执行党和国家的方针政策,严格遵守党的政治纪律和政治规矩,在思想上政治上行动上同以习近平同志为核心的党中央保持高度一致。
2.具有良好的职业道德,具备强烈的使命感和责任感,自觉维护股东、企业和职工权益,遵纪守法,诚实守信,认真贯彻落实中央八项规定及其实施细则精神,严守底线,廉洁从业。
3.具有较强的创新意识和市场竞争意识,具有丰富的管理知识和实践经验,懂经营、会管理、善决策,具有较强的领导能力,敢抓敢管,注重团结,善于协调。
4.具备履行岗位职责所需的专业知识和业务能力,有较强的学习和逻辑思维能力,有较强的语言和文字表达能力,时间观念强、抗压能力强。
5.认同国家电投“绿色、创新、融合,真信、真干、真成”的核心价值观,践行国家电投干部员工行为公约,工作业绩突出,群众认可度高;具有良好的心理素质和正常履职的身体条件。
6.应聘相当于正处级岗位,须满足(1)或(2)条件,特别优秀的人员,相关条件均可适当放宽。
(1)现工作在党政机关或国有企事业单位的:具有正处级岗位工作经历,或在相当于副处级岗位工作2年及以上;或满足在相当于副处级和正科级岗位工作累计满5年以上,且在相当于副处级岗位工作不少于1年。
(2)现工作在外企、民企的:所在企业应符合业内知名、且具有较大规模,担任单位(项目、市场)负责人及以上岗位。
7.应聘相当于副处级岗位,须满足(1)或(2)条件,特别优秀的人员,相关条件均可适当放宽。
(1)现工作在党政机关或国有企事业单位的:具有副处级岗位工作经历,或在相当于正科级岗位工作3年及以上;或满足在相当于正科级和副科级岗位工作累计满5年以上,且在相当于正科级岗位工作不少于1年。
(2)现工作在外企、民企的:所在企业应符合业内知名、且具有较大规模,担任单位(项目、市场)负责人及以上岗位。
(二)任职资格
1.招聘岗位职责和任职资格详见《河南公司公开招聘岗位职责及任职条件》(附件1)。


2.招聘条件涉及的年龄和年限以人事档案记载为准,计算日期截止至2023年3月1日。
3.获得过突出业绩等特别优秀的人员,相关资格条件均可适当放宽。
(三)资格禁入
存在以下情形之一的,不能参加选聘:
1.受处分未过影响期或正接受审查调查处理的,或受到诫勉、组织处理、党纪政务处分等影响使用的。
2.品行不端、弄虚作假、道德败坏,纳入失信被执行人名单的。
3.未履行或未正确履行职责造成重大国有资产损失,受到禁入限制方式责任追究处理的。
4.《公司法》及其他法律法规规定的禁入情形。
5.其他不适合招聘的情形。
四、招聘程序
(一)个人报名:
1.应聘人员应仔细阅读招聘条件,通过网络方式进行报名。
2.报名时间为自本招聘公告发布之日起。
3.报名材料保存在一个文件夹(不超过10M)打包,发至河南公司招聘邮箱spichngszp@126.com,不可重复发起,邮件名称统一使用:应聘岗位+级别+姓名。未按要求报送资料的可能影响受理。应聘者需将以下报名资料发至报名邮箱:
(1)《河南公司公开招聘应聘人员报名表》(附件2)。
(2)《河南公司公开招聘应聘人员基本信息表》(附件3)。
(3) 本人身份证、毕业证、学位证、专业技术资格证、职(执)业资格证、有关业绩证明、其他有关材料等。
(二)资格审查、履历分析:公司根据应聘者个人资料,结合招聘岗位任职条件进行资格审查、履历分析。
(三)选拔:选拔工作一般采用结构化面试、非结构化面试等方式。
(四)录用:根据选拔评分情况,经审核合格报公司党委集体确定最终录用人选。录用人员必须提供资格审核资料原件,本人提供近三个月内的体检报告(含承诺书),经审核无误且合格的,办理录用手续。
五、用工方式及薪酬待遇
(一)依据有关法律规定及公司相关规定,与录用人员签订劳动合同。
(二)录用人员若选择市场化聘任方式入职的,按照“业绩、薪酬双对标”原则,河南公司与其协商确定薪资待遇并签订市场化聘任协议,明确聘期、岗位、目标、薪酬构成(基本薪酬、年度绩效、聘期绩效等)基本要素。
录用人员若选择非市场化方式入职的,履行干部考察或背景调查程序,符合提拔条件的,可聘任为相应职级。薪酬待遇按河南公司相关规定执行。
六、应聘者须知
(一)本次选聘仅接受网上报名,不接受现场报名及信件寄送。每名报名者只能填报一个岗位。请准确填写本人联系电话并保持畅通。
(二)应聘者对报名信息和提供材料的真实性和准确性负责。资格审查贯穿招聘工作全过程,凡弄虚作假者,一经核实,将取消应聘资格;已被录用的,公司有权解除劳动合同。
(三)所有应聘材料仅用于本次公开招聘,将予以严格保密。应聘材料不予退还。
(四)若有参加面试等发生的交通、住宿等费用均自理。被录用后,应聘者在原单位的离职手续由本人负责办理。河南公司不负责解决被录用人员住房及配偶工作等问题。
(五)应聘者可在报名表中明确填报是否服从调剂(空白视为不服从)。对于服从调剂且进入面试或双向选择面试的,最终因岗位限制未被录用的应聘者,公司将结合个人表现,纳入河南公司高端人才储备库,并优先进行调剂面谈。
(六)报名表中设置了是否选择市场化聘任一栏,应聘者应在报名表中明确填报是否选择市场化聘任,可以用空白表达不同意或明确同意选择市场化聘任来表达自己意愿。
七、联系方式
咨询电话:0371-68101935
电话咨询时间:工作日上午9:00—12:00,下午14:00—17:30
附件:
1.河南公司公开招聘岗位职责及任职条件
2.河南公司公开招聘应聘人员报名表
3.河南公司公开招聘应聘人员基本信息表