
河南省烟草专卖局(公司)下辖18个市级局(公司)、134个县级局(分公司),主要承担辖区烟草专卖市场管理、烟叶生产经营、卷烟营销职能。根据工作需要,现面向社会公开招聘英才。
一、招聘计划和条件
(一)招聘计划
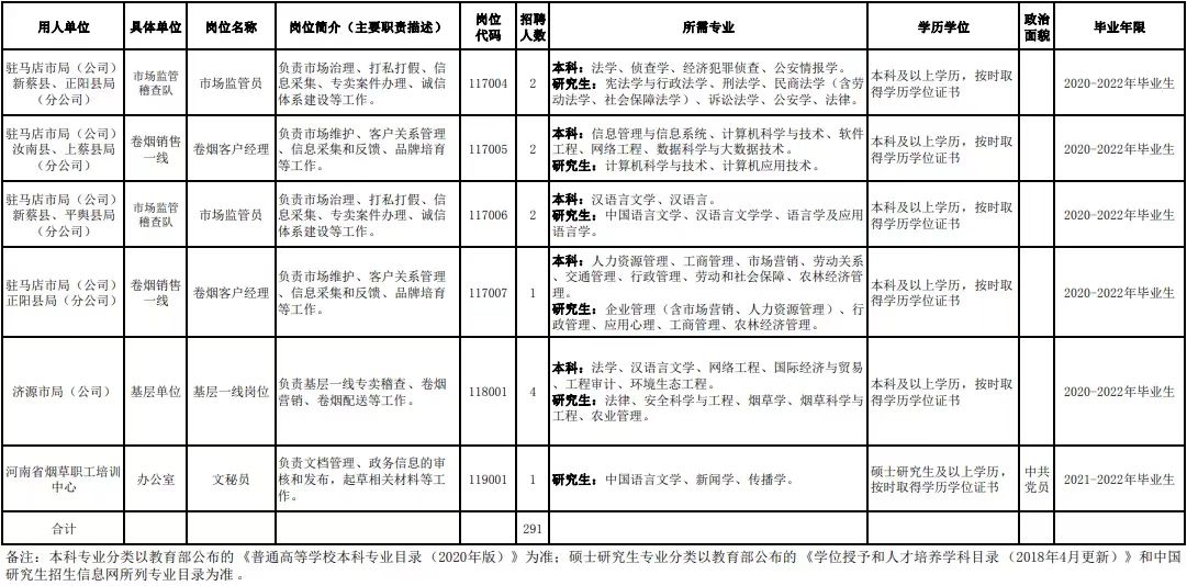
具体招聘单位、招聘岗位、招聘人数及资格条件等见附件1。


















(二)报名条件
1.具有中华人民共和国国籍,拥护中华人民共和国宪法,拥护中国共产党领导和社会主义制度,有志于从事烟草行业工作;
2.遵纪守法,品行端正,无不良行为记录;
3.符合招聘岗位的学历、专业、毕业年限等要求。国家计划内招收的普通高校毕业生应在当年7月31日前取得毕业证、学位证和报到证;国(境)外高等公司毕业生,应在上年8月1日至当年7月31日之间取得学历学位证书和相关认证材料。就业手续齐全;
4.截止2022年6月30日年龄不超过29周岁(1993年7月1日后出生),硕士研究生可放宽至31周岁(1991年7月1日后出生),博士可放宽至35周岁(1987年7月1日后出生);
5.学习成绩优良,综合素质高,具有较强的语言表达能力、文字能力和沟通协调能力,具有较强的事业心、责任感和良好的职业素养;
6.具有正常履行职责的身体条件、心理素质。
(三)不得报考的情形
1.曾因犯罪受过刑事处罚的人员和曾被开除公职的人员;
2.在各级公务员招考、烟草行业工作人员公开招聘中被认定有舞弊等严重违反录用纪律行为尚在禁考期限内的人员;
3.回避要求。严格执行《国家烟草专卖局中国烟草总公司关于印发烟草行业招聘工作管理办法的通知》(国烟人〔2020〕131号)相关规定,报考人员不得报考录用后即构成回避关系的岗位,也不得报考与本人有夫妻关系、直系血亲关系、三代以内旁系血亲关系以及近姻亲关系的人员担任领导成员的用人单位的岗位。全省系统各级单位在职职工的配偶、子女及其配偶不得应聘同一机关岗位。
二、招聘程序
(一)招聘信息发布
在中国烟草人才招聘平台(http://www.tobacco.gov.cn)和河南省烟草专卖局(公司)门户网站(https://ha.tobacco.gov.cn,以下简称省局(公司)门户网站)上发布。
(二)报名时间和报名方式
1.报名时间:2022年7月4日8:30至7月8日17:30。
2.报名方式:见附件2,应聘者应按照要求报名并提交相关材料。
3.应聘者只能选择1个单位1个岗位进行应聘。

(三)资格审核
按照招聘条件对应聘人员进行资格审核,按照一定比例择优确定参加笔试人员。提交材料信息不完整、主要信息不实、不符合招聘岗位条件或不符合回避要求的,资格审查为不合格。
(四)笔试
笔试科目为综合基础知识,主要测试报考人员的政策理论水平、分析和解决实际问题的能力以及从事相关工作的基本素质与潜能,总成绩100分。
某岗位参加笔试人数与招聘人数比例一般不低于5:1。如出现实际报名参加人数低于上述比例的,可在同一单位同类专业报名人员中择优调剂。调剂后仍达不到要求的,则核减或取消该岗位。笔试有缺考或作弊的成绩视同零分。
(五)面试
根据笔试成绩,按照招聘岗位计划1:3的比例,从高分到低分确定面试人选。若最后一名出现同分者,一并确定为面试人选。
面试主要考察岗位相关专业知识水平、自我认知、分析和解决问题能力、沟通协调能力、语言表达能力等,综合评价应聘者的工作能力以及与招聘岗位的匹配度,总成绩100分。面试成绩未达60分的考生不予录用。
实行面试调剂制度,某一个岗位确认面试人数不能达到招聘岗位计划人数1:3比例的,自同一单位相同专业组未入围面试的报考人员中,按笔试成绩从高到低排序,依次征求报名时同意调剂的报考人员意见,在报考人员签署同意调剂承诺书后,可进入相应岗位面试。若上述情形依然无法满足的,取消该岗位招聘计划。
其中,省局(公司)机关岗位实行两轮面试。根据笔试成绩,按1:6的比例确定第一轮面试人员名单。根据笔试成绩和第一轮面试成绩(笔试成绩×50%+第一轮面试成绩×50%)从高到低按照招聘岗位人数1:3的比例确定第二轮面试人员名单,第二轮面试成绩即为面试成绩。
笔试、面试视全国疫情防控情况统筹开展,入围人员名单、具体时间、地点(方式)和注意事项等另行通知。
(六)成绩计算方法
综合成绩=笔试成绩×50%+面试成绩×50%。综合成绩相同的,按照笔试成绩从高分到低分的顺序排名。笔试和面试成绩完全相同的,由招聘单位依据岗位匹配度等综合确定排名。
(七)体检、考察
根据综合成绩排名,按照招聘岗位计划1:1的比例确定体检、考察对象。
1. 体检:组织拟录用的初步人选进行体检。体检标准参照国家公务员招录有关标准和规定执行。未按时完成体检或体检不合格的,取消录用资格。
2. 考察:审核拟录用人员的毕业证、学位证、以及国(境)外毕业生的学历学位认证书等,对拟录用人员思想政治表现、道德品质以及与应聘岗位相关的专业能力和实绩等进行考察。
(八)公示及签订就业协议
体检、考察合格人员,确定为拟录用人选,在中国烟草人才招聘平台和省局(公司)门户网站进行公示。公示期满,对拟录用人选没有异议或反映有问题经查实不影响录用的,按规定签订就业协议。超过规定期限未签订就业协议的取消录用资格。
(九)其他
1.应聘者放弃或被取消入围、录用资格,用人单位研究决定是否安排人员递补。需要递补的,根据本岗位综合成绩从高分到低分依次进行。
2.符合招聘录用条件的报名人数不足时,我单位可调整、取消相应招聘岗位。
三、待遇保障
招聘录用人员与各用人单位签订劳动合同,执行用人单位薪酬福利和社会保险待遇。
四、相关要求
(一)应聘人员录用后,根据工作需要安排到基层轮岗锻炼一定时间。新录用人员约定不少于3年的服务期,服务期内不得提前解除或终止劳动合同(法律法规允许的情况除外),违反服务期约定的,应当按照约定向用人单位支付违约金;原则上3年内不得跨省或在省内工商系统之间调动,不得跨地市局(公司)、直属单位之间调动。
(二)招聘其他事宜另行通知,请应聘者关注省局(公司)门户网站,并保持通讯畅通。未入围笔试、面试、体检、考察人员恕不通知。
(三)应聘者对所提供的个人信息和相关资料的真实性、有效性负责,不符合应聘基本条件的请勿报名。在招聘任何环节发现应聘者不符合资格条件或有弄虚作假行为,取消应聘资格;已签订就业协议或被录用的,解除协议或劳动合同。
(四)应聘者如与我单位职工有夫妻关系、直系血亲关系、三代以内旁系血亲或近姻亲关系的,填写报名信息时须说明,我们将按相关规定在组织招聘工作时安排回避。如故意隐瞒不报的,一经查实,取消应聘人员考试或录用资格;已签订就业协议或被录用的,解除协议或劳动关系。
(五)本次招聘不收取任何费用,不指定考试辅导用书,不举办也不委托任何机构开设辅导培训班。敬请广大应聘者谨防上当受骗。
(六)应聘者参加招聘过程中的交通、食宿等费用自理。
本公告由河南省烟草专卖局(公司)负责解释。
附件1.河南省烟草专卖局(公司)2022年高校毕业生招聘岗位明细表
附件2.河南省烟草专卖局(公司)2022年高校毕业生招聘报名及联系方式
附件3.河南省烟草专卖局(公司)招录工作人员报名表
附件4.诚信报考承诺书
来源:河南省烟草专卖局(公司),内容如有变更,以官方发布为准。