
根据企业发展和实际用人需求,三门峡黄河明珠(集团)有限公司(以下简称明珠集团)决定公开招聘高校毕业生,现将有关事项公告如下:
一、公司简介
明珠集团是在三门峡水利枢纽管理局的基础上,于1996年5月整体改制成立的国有独资公司。主要负责三门峡和故县两座水利枢纽的管理和运行维护。经营范围涉及水力发电、水利水电工程施工、发供电设备检修维护、电站运行管理、工程监理咨询、有色金属冶炼、房地产开发、投资贸易、宾馆旅游服务、水产养殖等多个领域。截止到2021年底,集团公司注册资本16.02 亿元,资产总额34亿元。
二、招聘对象
国家统一招生,在就业报到证有效期内未正式落实工作单位的2021年、2022年大学本科及以上全脱产普通高等公司应届毕业生(不含定向生、委培生)。
三、报名条件
(一)本科学历毕业生年龄在30周岁以下( 1991年7月1日之后出生),硕士研究生及以上学历毕业生年龄在35周岁以下(1986年7月1日之后出生);
(二)具有中华人民共和国国籍,遵守国家宪法和法律,没有违法犯罪记录;
(三)热爱治黄事业,爱岗敬业,品行良好;
(四)具有正常履行岗位职责的身体条件;
(五)具有与招聘岗位相适应的文化水平、管理知识或专业技术知识。
四、招聘岗位
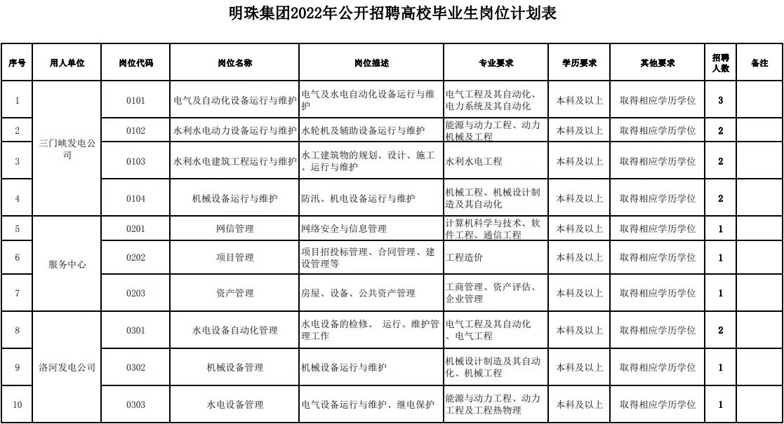
招聘岗位及要求详见《明珠集团2022年公开招聘高校毕业生岗位计划表》(附件1)。



五、报名程序
(一)报名
1.报名时间:2022年7月5日至2022年7月18日17时。
2.报名方法:采取网络报名的方式,不设现场报名。报考人员请登录中国水利人才网(http://rencai.mwr.cn/),进入三门峡黄河明珠(集团)有限公司2022年公开招聘高校毕业生报名专栏进行注册报名。
3.注意事项:报考人员每人只限选择《明珠集团2022年公开招聘高校毕业生岗位计划表》中的一个岗位进行报名,报名与考试时使用的身份证必须一致。报名时须仔细阅读诚信承诺书如实填写个人信息表,提交的报考申请材料应当真实、准确。报考人员提供虚假报考申请材料的,一经查实,立即取消报考和录用资格。
(二)资格审查
2022年7月19日-7月20日进行资格初审工作,请考生7月21日登陆报名平台查询资格初审结果。
通过资格审查的考生,不能再报考其他岗位。截至2022年7月22日17时,报名审查未通过的,如符合其他岗位报考条件,可与报名单位联系,改报其他岗位,逾期无效。
资格审查结果贯穿招考工作全过程,在招考各环节发现报考人员不符合报考资格条件的,招考单位均有权取消其报考资格或者聘用资格。
(三)报名确认
通过资格初审的考生,按以下要求确认参加笔试:
1.在2022年7月25日17时之前登录报名平台,点击“参加考试确认”,按要求上传全部材料,完成笔试确认流程。招聘单位进行笔试资格复审,请报考人员及时关注审核结果。逾期未按要求完成确认流程的考生,视为自动放弃笔试资格。
2.笔试确认的要求为:
(1)填报《三门峡黄河明珠(集团)有限公司2022年公开招聘高校毕业生笔试参加确认单》(附件2);
(2)提交个人岗位认知说明。请报考人员结合本人学习工作经历,谈谈对报考单位和岗位的认识,内容不少于500字,本人手写并签名。材料需扫描或拍照并确保清晰,PDF或JPG格式,以“岗位代码+专业+姓名”命名。岗位认知材料应满足主题切合、自主原创、语言流畅、书写规范等要求。
(四)网上打印准考证
通过笔试确认资格审查人员,可登录报名系统下载打印准考证。打印时间另行通知。报考人员应将笔试准考证保存到公示拟聘用人员阶段。
六、考试内容、时间和地点
(一)笔试
1.笔试内容
重点测试报考人员的行政职业能力、公共基础知识、黄河及水利基础知识。笔试不指定考试复习范围。
2.笔试时间和地点
(1)笔试时间:另行通知。
(2)笔试地点:河南省三门峡市,具体考试地点见准考证。
(3)应聘者按照规定的时间和地点参加笔试。应聘考生必须携带准考证和身份证,缺少证件的考生不得参加考试。
3.成绩查询
笔试成绩及最低合格分数线可于考试当天21时后登录报名平台查询。
(二)面试
1.从笔试成绩达到合格分数线上的考生中,按照各岗位笔试成绩由高到低的顺序和1:3的比例(该岗位计划录用人数和进入面试人数之比),确定进入面试的人员。笔试成绩最后名次并列的,一并进入面试。
2.当进入面试人员只有1人时,报考该岗位报考人员的面试成绩须达到当天上午(下午)所在面试组的所有面试人员面试平均分及以上,方为面试合格,否则,面试为不合格。
3.面试时间:另行通知。
4.面试地点:河南省三门峡市,具体地点另行通知。
5.面试内容及方式:采用结构化面试方式,主要考察综合分析、沟通协调、计划组织、应急应变等能力。满分为100分。
6.进入面试的人员必须提供本人身份证原件和准考证,2022年毕业生须提供所在公司盖章的毕业生推荐表,2021年毕业生须提供学历学位证书原件。凡不符合报考资格条件或者有关材料不实的,取消其面试资格。
七、体检和考察
1.岗位录用人数为1人的,将综合成绩(笔试、面试成绩各占50%)第一名的考生列为体检考察对象;若岗位录用人数超过1人的,按照综合成绩由高到低的顺序确定体检考察对象。若考生体检或考察不合格,按照综合成绩从高到低的顺序递补体检考察对象。
2.考察工作突出政治标准,用人单位根据拟聘用岗位的要求,采取多种形式,全面了解被考察对象的思想政治表现、能力素质、遵纪守法、品德修养、廉洁自律以及是否需要回避等情况,全面、客观、公正地开展考察。有违纪违规记录以及其他不符合聘用条件的人员,取消其聘用资格。
3.用人单位参照《公务员录用体检通用标准(试行)》、《公务员录用体检操作手册(试行)》(人社部发[2016]140号)等有关文件要求组织体检,确定体检是否合格。
八、公示拟聘用人员
体检考察合格者,确定为拟聘用人员,并在黄河网人才公开招聘专栏及明珠集团局域网进行公示。经公示无异议,办理聘用手续。
九、落实疫情防控措施
在招聘组织实施过程中,根据疫情防控形势和有关要求,严格落实相关措施,必要时,将随时对有关工作安排进行适当调整,并及时在黄河网人才公开招聘专栏发布公告,不再单独通知,请报考人员密切关注。
报考人员应及时关注疫情防控有关政策要求,严格执行三门峡市属地疫情防控有关规定,按要求提前做好各项准备工作,不符合疫情防控要求的,不得参加考试、体检。凡违反疫情防控有关规定,隐瞒、虚报旅居史、健康状况等疫情防控重要信息的,将依规依纪依法严肃追责。
十、咨询电话
报名咨询电话:0398-2992363
技术咨询电话:010-63204113
附件:
附件1:明珠集团2022年公开招聘高校毕业生岗位计划表.pdf
附近2:明珠集团2022年公开招聘高校毕业生笔试参加确认单.pdf
来源:水利部黄河水利委员会,内容如有变更,以官方发布为准。